
2025年最后一天,支付业迎来该年度最大罚单。
12月31日,中国人民银行广东省分行的行政处罚公示显示,广州合利宝支付科技有限公司(下称“合利宝”)因四项核心违规,被处以警告、通报批评,罚没款合计高达7487.99万元。与此同时,公司相关责任人赵某生因对部分违规行为负有责任,被罚92.5万元。

四项违规触及行业高频红线
针对旗下子公司合利宝收到大额罚单事宜,母公司*ST仁东于2025年12月31日晚间发布《关于子公司收到行政处罚决定书的公告》。

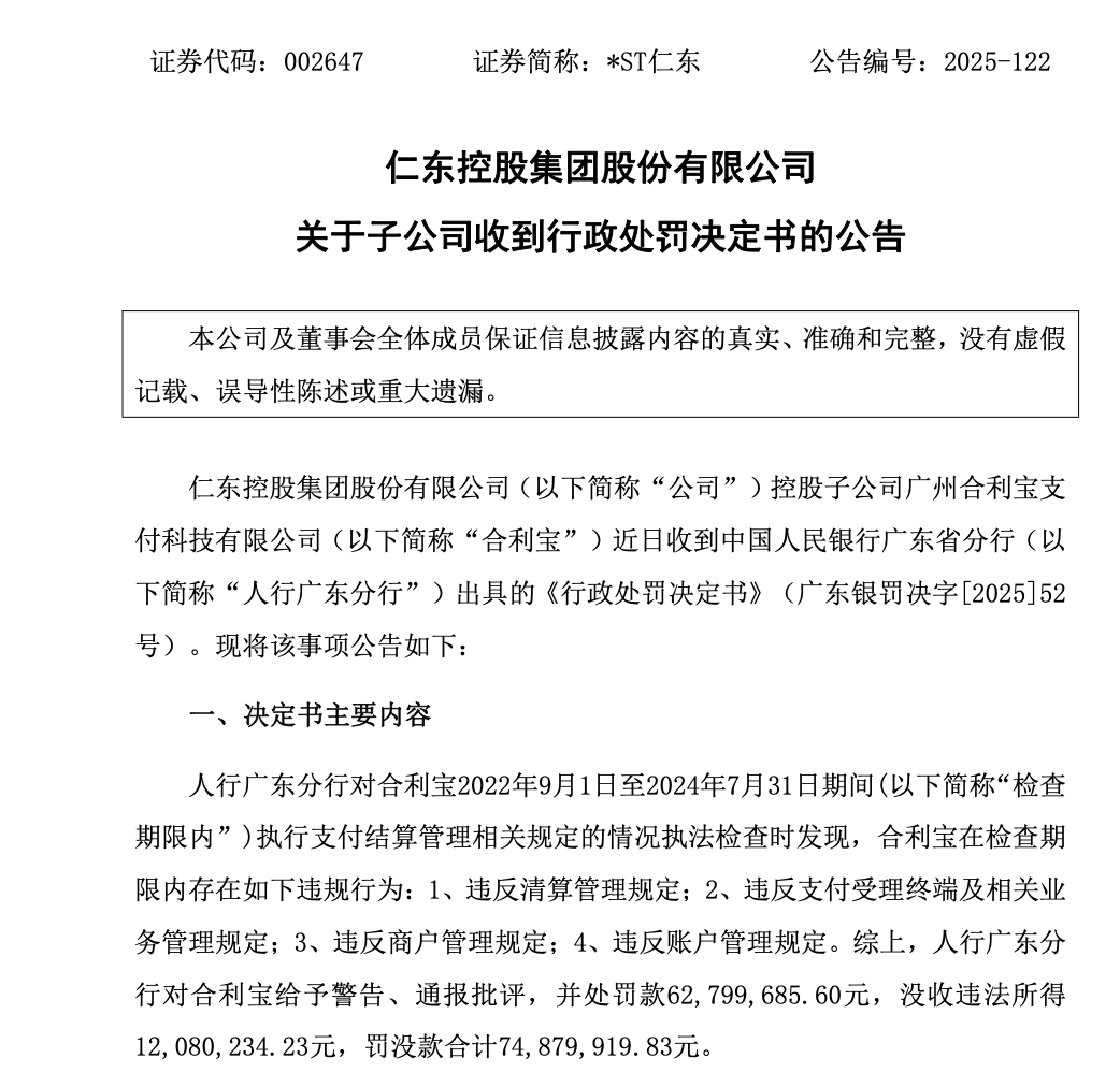
根据公告,人行广东省分行对合利宝2022年9月1日至2024年7月31日期间(以下简称检查期限内)执行支付结算管理相关规定的情况执法检查时发现,合利宝在检查期限内存在以下四项违规行为:违反清算管理规定;违反支付受理终端及相关业务管理规定;违反商户管理规定;违反账户管理规定。
基于上述违规事实,人行广东省分行对合利宝给予警告、通报批评,并处罚款62799685.60元,没收违法所得12080234.23元,罚没款合计74879919.83元。
该处罚决定于2025年12月26日作出,这也是2025年度支付行业被罚没金额最大的一笔罚单。值得注意的是,合利宝涉及的四项违规行为均为2025年支付行业罚单的“重灾区”,年内已有多家机构因此受罚。
具体来看,违反清算管理规定作为支付行业核心违规“红线”,主要涉及资金流转路径、清算信息报送等不合规,可能引发资金风险及洗钱隐患;违反支付受理终端及相关业务管理规定则主要表现为终端布放、使用不合规,比如“一机多商户”“套码”等行为,这类违规会导致交易场景失真,加剧套现等黑灰产风险,也是监管重点排查方向;违反商户管理规定主要包括商户资质审核不严、允许虚假商户入网等,2025年广州市汇聚支付、北京雅酷时空等机构就因该项违规收到千万级罚单;违反账户管理规定则涉及客户身份识别不到位、异常账户管控不及时等问题,从源头削弱资金安全防控能力,且该项违规与商户管理、清算管理并称2025年支付行业罚单三大“重灾区”。据记者不完全统计,这三类违规占2025年内支付行业罚单违规类型的超七成。
面对本次罚单,*ST仁东表示,截至公告披露日,合利宝已完成上述罚款缴纳,目前公司生产经营活动正常。本次行政处罚系合利宝日常监管检查处罚,未触及《深圳证券交易所股票上市规则》第九章第五节规定的重大违法强制退市的情形,不会对公司生产经营及财务状况产生重大影响。根据企业会计准则相关规定,本次罚款金额将减少公司当期利润,具体以公司年度审计确认后的结果为准。

合利宝支付也在其官方微信公众号上进行回应称,对此,诚恳接受、坚决服从和落实,严格执行相关决定。此前,中国人民银行根据日常执法检查安排,对合利宝开展检查并对合利宝整改工作作出了具体指导。针对相关问题,合利宝已根据人民银行要求,全面完成自查整改工作。合利宝将引以为戒,日后持续落实监管各项规定要求,坚守风险底线,定期自查自纠,规范业务经营,不断完善内控体系和业务流程,努力为经济高质量发展多做贡献。
半年净利润难覆盖罚单
合利宝官网显示,该公司成立于2013年7月,总部位于广州。该公司拥有中国人民银行颁发的《支付业务许可证》,业务类型包含储值账户运营Ⅰ类、支付交易处理Ⅰ类,范围覆盖全国,具有跨境人民币业务资质,是国内领先的第三方支付机构。合利宝是中国支付清算协会理事成员,同时还是中国支付清算协会网络支付应用工作委员会成员单位、中国支付清算协会金融科技专业委员会成员单位等。
股权结构上,*ST仁东的主营业务核心即为第三方支付,而合利宝正是该项业务的核心运营主体。据*ST仁东2025年半年度报告,合利宝注册资本1亿元,*ST仁东通过间接持股方式持有其95%股权,二者业务绑定深度较高。
而本次约7488万元的罚款无疑对*ST仁东以及合利宝2025年业绩产生不小的影响。
从合利宝自身盈利情况来看,根据*ST仁东半年报,截至2025年6月30日,合利宝上半年净利润为5830.3万元,据此计算,本次罚款金额约占该公司上半年净利润128.43%,意味着单上半年净利润完全无法覆盖此次罚款支出。

从母公司层面看,*ST仁东2025年三季报显示,公司前三季度实现归母净利润约3.67亿元,此次约7488万元的罚没款占其前三季度归母净利润的比例达20.4%。

支付牌照续展仍处于中止审查状态
事实上,除短期财务层面的直接冲击外,合利宝面临的潜在挑战更为严峻。对于支付行业而言,支付牌照是机构开展业务的核心门槛与合规基石,其重要性不言而喻。而当前合利宝的《支付业务许可证》续展工作仍处于中止审查状态。
2025年7月4日,中国人民银行公布了《非银行支付机构<支付业务许可证> 续展(换证)公示信息(2025年7月第一批次)》,其中合利宝支付牌照续展被中止引发市场关注。这是在新的监管环境下,与13家第一批“长期有效”的支付牌照同时第一次出现的,支付牌照被“中止”情况。
支付机构牌照续展审核主要依据《非银行支付机构监督管理条例》《中国人民银行行政许可实施办法》等规定,涉及以下关键情形可能触发中止或不予续展。
如,一、合规经营类:存在违反反洗钱规定、支付业务违规、信息安全隐患,比如用户数据泄露、系统稳定性不足等,违反《非银行支付机构监督管理条例》中关于合规运营的要求。
二、公司治理与风险类:股东或实际控制人出现重大风险,比如破产、重整、股权纠纷等,影响支付机构持续稳健经营;机构自身资金链断裂、财务状况恶化,无法保障业务正常开展,违背监管对支付机构风险管控能力的审核标准。
三、材料与流程类:未按时、按要求提交续展申请材料,或材料存在虚假、遗漏,不符合《中国人民银行行政许可实施办法》中关于申请材料完整性、真实性的规定。
央行公示信息显示,因存在《中国人民银行行政许可实施办法》第二十四条规定的情形,中国人民银行决定中止对广州合利宝支付科技有限公司《支付业务许可证》续展申请的审查。
有业内人士指出,结合公示信息和《中国人民银行行政许可实施办法》第二十四条规定,可推测合利宝应为主动要求中止审查。而支付牌照续展中止的消息一经传出,可能会让用户对其支付安全性、稳定性的信任根基产生动摇。在高度依赖口碑与信任的支付行业,品牌声誉可谓是支付机构的生命线。
在2025年12月31日晚间发布的公告中,*ST仁东表示,目前合利宝支付牌照续展仍处于中止审查阶段,但各项业务正常开展。公司正与监管部门保持密切沟通,积极推动导致中止情形的相关事项尽早解决,待中止审查的情形消失后,将及时向中国人民银行提交恢复审查的报告。

此外,*ST仁东提示,支付牌照续展进度受到行业监管政策及主管机关审批节奏的影响,存在因政策因素或公司自身原因导致续展进展不及预期的风险。敬请广大投资者注意投资风险。
淘配网提示:文章来自网络,不代表本站观点。